aflc

国手赴澳!新赛季也官宣了!特殊政策上线

来源:刺猬篮球2025-10-13 23:18:25


「一周刺猬话题」

今天,中国篮协公布了2025-2026赛季中国女子篮球联赛竞赛规程。

众所周知,今年恰逢十五运,联赛时间都有所延后,CBA新赛季于12月12日才开始,WCBA情况相似,按照文件所示,25-26赛季为期近五个月,于今年11月30日至明年的4月25日进行。

经历了上赛季东莞新彤盛女篮荡气回肠的夺冠故事,女篮同样有其魅力所在。相较于以往,球迷今年还需要再耐心等候等候。


看完整份文件,还是有一些值得分享的地方,一起简单看看:


球赛球赛,主体自然是球员和所在球队。

新赛季参赛队伍依旧是分为A、B组进行,天津女篮退出,但按照文件的“最终以通过准入的俱乐部为准”,理论上还不是最终名单:


A组

东莞新世纪、四川远达美乐、内蒙古农信、山西兴瑞、上海开元、山东山高、江苏五台山、新疆天山、北京首钢、河北英励、武汉盛帆、陕西天泽

B组

浙江稠州、福建众腾、济源王屋山、黑龙江上东、辽宁大连体产、合肥文旅、厦门体育集团、江西赣星

比赛轮次方面也有减 少,相较于上赛季的32轮,A组组内双循环进行,即22轮。B组情况分两种: 8支,则按照24-25赛季最终排名蛇形排列分组,每支球队和同组对手进行4场,与不同组对手进行2场,即20场;少于或等于7支,则所有球队进行四循环,即24场(暂且按7支计算)。


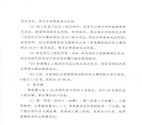
季后赛方面,常规赛A组1-12名球队及B组前4名球队,共计16支球队晋级。此处赛制有了不小变化,届时季后赛八强直接由常规赛前八名获得。


像上赛季季后赛的积分榜第一名对阵第十六名的头尾对阵不再出现,而类似江苏女篮这样以下克上晋级八强的场面也不会发生。

季后赛的第一阶段(四分之一决赛)的负者成为最终的5-8名,前面提到的A组9-12名 需要和B组1-4名进行排位赛,排位赛赛制由三局两胜改为五局三胜,胜者则进入下赛季的A组。


港澳台运动员方面,所有俱乐部允许注册、报名2名,且上场时间不受限制。

还有比较关注的外援政策,每支球队允许同时注册不超过3名外籍球员,上场则是4节7人次,前三节每节最多2人次、最后一节及决胜期最多1人次,至于更换次数不得超过4人次。


最后还有个“ 特殊政策 ”,是关于国家队球员的:假如球员在联赛期间被国家队征召,在此期间,该俱乐部的外援上场人次调整为“

3人4节8人次
(每节和每个决胜期最多2人次)
”,仅限常规赛阶段。



由于场次减少、八强由常规赛排名直接决定,无疑新赛季的竞争会更加激烈,也让大家的容错率有所降低。

就在刚过去的周末,现中国女篮当家内线、四川女篮的韩旭官宣正式加盟澳大利亚WNBL的珀斯山猫队,目前韩旭正随队出战2025全国女子篮球锦标赛。

此举也是希望提前适应,并作为跳板再次重返WNBA这个女篮的最高殿堂。这也 同时也意味着基本缺席WCBA,不得不说四川女篮还是给到了不小支持,大家对于新赛季的格局有什么想法呢?


部分素材来源
:中国篮球协会、
perthlynx

新赛季的赛制、用人等变化会对各队有什么影响?这个特殊政策是否是积极的一步?

不妨一起留言在评论区分享,欢迎有理有据的理性表达和衷心的建设性回答。

*往期回顾(点击文字跳转)

W EEK 40:

WEEK 41:

WEEK 4 2:

WEEK 43:

WEEK 44:

WEEK 45:

关注 / 在看

声明:本站文章版权归原作者及原出处所有,并不代表本站赞同其观点及真实性,如有侵权,请联系删除。
Copyright 2024 All Rights Reserved. JRS低调看直播 版权所有。陇ICP备2022000328号-1